发布时间:2025-12-17 13:22:48 | 来源:懂球帝
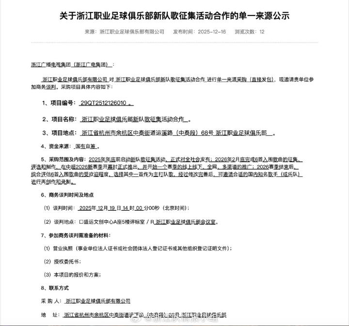
昨日,浙江政府采购网出现了一则新的公示,内容是关于浙江职业足球俱乐部新队歌征集活动合作,预计将有六首歌入围,并在2026赛季结束时选出新的队歌 。

2025年底前启动新队歌征集活动,正式对全社会发布,2026年2月底完成6首入围歌曲的征集、评选和制作,在中超2026新赛季开幕时正式推出,并开始一个赛季的线上线下、全网、多渠道的推广;2026赛季结束后,综合评估6首入围歌曲的受欢迎程度,选择其中一首作为主打队歌,经过修改和完善后,可邀请合适的国内知名歌手(或乐队)进行再创作和录制。
文章标签
相关文章
热门搜索