官方:津门虎球员陈哲宣因辱骂裁判员,停赛5场罚款5万

发布时间:2025-11-12 16:46:41 | 来源:懂球帝

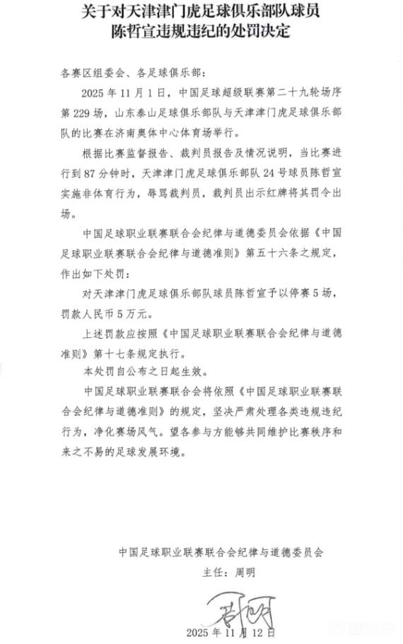
北京时间11月12日,中足联官方发布公告:津门虎球员陈哲宣因在比赛中辱骂裁判员,处以停赛5场罚款5万的处罚。

官方处罚公告

在中超第29轮,天津津门虎客场1-2不敌山东泰山的比赛进行到第87分钟时,天津津门虎队员陈哲宣因对裁判出言不逊吃到红牌。

文章标签

相关文章

热门搜索

  • 顶部