南京市足协:将举办2025南京超级联赛,选拔明年“苏超”阵容

发布时间:2025-10-28 20:28:53 | 来源:懂球帝

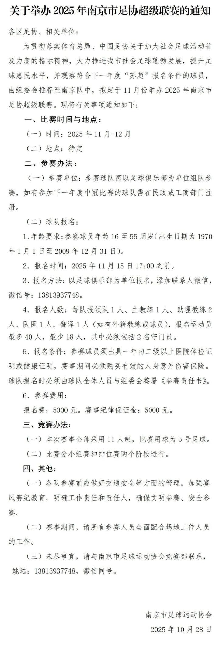
北京时间10月28日,南京市足协官方发布《关于举办2025年南京市足协超级联赛的通知》,考察符合下一年度“苏超”报名条件的球员。

2025年“苏超”南京队在常规赛阶段取得7胜3平2负的成绩排在第2,成功晋级淘汰赛。淘汰赛南京队点球大战战胜连云港队晋级四强,半决赛南京队点球大战负于泰州队,止步四强。

官方公告

文章标签

相关文章

热门搜索

  • 顶部