发布时间:2025-08-16 07:52:12 | 来源:懂球帝
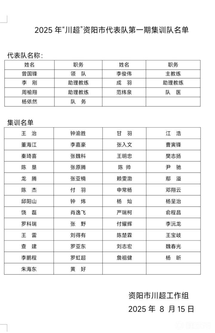
8月15日,资阳市足球协会消息,经过五轮八个项目的严格测试和十二场激烈角逐,川超资阳市足球代表队选拔工作圆满结束。川超工作组从130余名参选队员中,最终选拔出50名球员进入集训队,正式开启川超比赛的备战征程。

此次选拔历时半个月,分别于7月25日、26日、30日以及8月9日、10日举行,涵盖体能、技战术、团队配合等多项考核。入选的50名球员将在接下来的集训中接受更加系统、严格的训练,通过综合考察出勤率、纪律性、技战术水平、团队意识和拼搏精神等多方面表现,最终确定代表资阳市征战川超的正式名单。
川超工作组负责人希望入选集训的球员戒骄戒躁、再接再厉,严格遵守训练纪律,刻苦投入、团结协作,全力以赴冲击最终的出战资格。同时,也向未能进入集训名单的球员表达感谢与鼓励:“资阳市足球代表队的大门始终向热爱足球的球员敞开,未来还有“三大球”联赛、“成德眉资”赛事、“巴蜀雄起杯”等多项省级赛事等待大家参与。”
近年来,资阳足球迎来前所未有的发展机遇。在市委、市政府、市教体局的领导与支持下,资阳正加快构建覆盖幼儿园至高校的校园足球体系、涵盖企事业单位与社会团体的群众足球体系,以及联通足球俱乐部、业余体校与青训中心的专业足球体系,力争将资阳足球水平提升至全省先进水平。
集训启新程,绿茵展锋芒,川超资阳代表队正全力为家乡荣誉而战。
文章标签
相关文章
热门搜索