发布时间:2025-05-08 17:27:44 | 来源:懂球帝
北京时间5月8日,中国足协官方发布关于征集2026亚足联五人制足球亚洲杯预赛阶段承办赛区的通知,比赛将于2025年9月16日至24日举行。

各会员协会:
根据亚足联有关赛历安排,2026亚足联五人制足球亚洲杯预赛阶段的比赛将于2025年9月16日至24日举行。经中国足协研究,拟申办上述赛事。现向各会员协会征集赛区承办意向,具体要求如下:
一、赛事基本情况
(一)赛事名称
2026亚足联五人制足球亚洲杯预赛
(二)赛事日期
2025年9月16日至9月24日
(三)赛事规模
3-5支球队参赛,共计3-10场比赛
二、承办要求
(一)承办城市
至多一个城市承办赛事。
(二)比赛场地
承办城市至少可提供两座比赛体育场,一座为比赛场地,一座为备用比赛场地。内场尺寸为40米* 20米,每座体育场的灯光照度至少为1200lux。
(三)训练场
承办城市至少可提供2块训练场。场地尺寸与比赛场地保持一致,每块训练场的灯光照度至少为500lux。
(四)官员与球队酒店
承办城市可为比赛官员1家酒店,为参赛球队提供至少2家酒店。
(五)其他要求
其他具体要求,可联系本通知联系人获取。
三、其他事宜
(一)程序及时间要求
如有意承办,请按下列时间提交相关函件至中国足协:
1.2025年5月12日前,提交中国足协会员协会申办意向函及中国足协五人制足球赛事承办赛区基本信息表(见附件2);
2.2025年5月13日前,提交承办城市人民政府支持函、省体育局支持函。
(二)考察安排
中国足协在收到材料后将组成考察组,对申办城市进行综合考察并根据实际情况确定承办城市。
四、联系方式
联系人:社会足球部 戴傢丞
联系电话:010-59291146
邮寄地址:北京市朝阳区广渠路18号院世东国际大厦A座16层社会足球部。
特此通知。
附件:
1.2026亚足联五人制足球亚洲杯预赛承办要求.docx
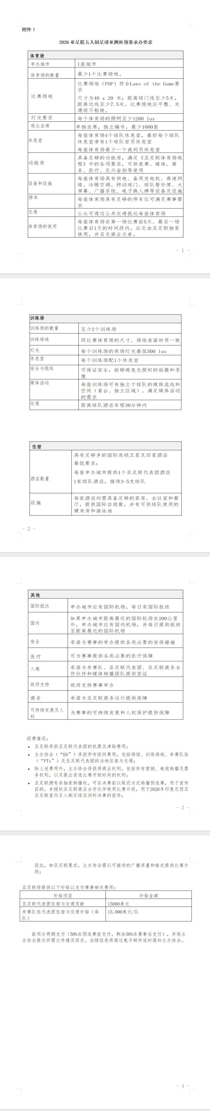
2.中国足协五人制足球赛事承办赛区基本信息表.pptx(附件1请查看下图,附件2请点击链接前往足协官网下载查看)
中国足球协会
2025年5月8日

文章标签
相关文章
热门搜索