爱奇艺发布国足vs巴林转播致歉声明,提供退款处理和权益补偿

发布时间:2024-11-15 11:59:49 | 来源:懂球帝

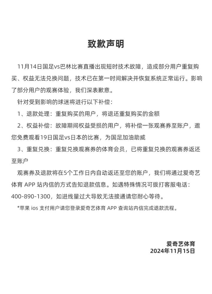
针对11月14日国足与巴林比赛中的转播问题,爱奇艺体育发布了致歉声明。

在世预赛18强赛国足对阵巴林的比赛中,官方转播商爱奇艺体育APP出现问题。有球迷反馈,爱奇艺体育足球会员无法观看国足比赛。也有球迷表示,在另付款9元后仍无法观看本场比赛。此前18强赛首战国足vs日本就出现了类似情况。

今日,爱奇艺体育发布了致歉声明,表示相关问题已经解决,并给球迷们提供了退款处理和权益补偿。

文章标签

相关文章

热门搜索

  • 顶部