发布时间:2024-09-24 11:07:44 | 来源:懂球帝
9月24日,中国足协官方发布处罚公告,武汉女足官员李耕因在赛前联席会发表与比赛相关的不负责任评论,蓄意攻击比赛官员被禁赛2场+罚款1万。

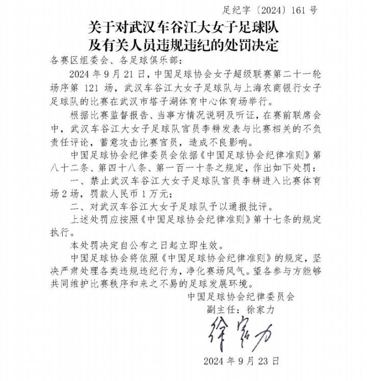
各赛区组委会、各足球俱乐部:
2024年9月21日,中国足球协会女子超级联赛第二十一轮场序第121场,武汉车谷江大女子足球队与上海农商银行女子足球队的比赛在武汉市塔子湖体育中心体育场举行。
根据比赛监督报告、当事方情况说明及听证,在赛前联席会中,武汉车谷江大女子足球队官员李耕发表与比赛相关的不负责任评论,蓄意攻击比赛官员,造成不良影响。
中国足球协会纪律委员会依据《中国足球协会纪律准则》第八十二条、第四十八条、第一百一十条之规定,作出如下处罚:
一、禁止武汉车谷江大女子足球队官员李耕进入比赛体育场2场,罚款人民币1万元;
二、对武汉车谷江大女子足球队予以通报批评。
上述处罚应按照《中国足球协会纪律准则》第十七条的规定执行。
本处罚决定自公布之日起立即生效。
中国足球协会将依照《中国足球协会纪律准则》的规定,坚决严肃处理各类违规违纪行为,净化赛场风气。望各参与方能够共同维护比赛秩序和来之不易的足球发展环境。
中国足球协会纪律委员会
副主任:徐家力
2024年9月23日
文章标签
相关文章
热门搜索